Создавайте и продавайте курсы с PlatformXS

Профессиональная платформа для размещения онлайн-курсов с современными инструментами управления обучением

Как это работает

PlatformXS — это онлайн-сервис, предоставляемый по модели SaaS (Software as a Service). Вам достаточно купить доступ и зарегистрироваться на нашей платформе. После чего вы получаете доступ к инструментам для создания и продажи своих онлайн-курсов.

Преподаватели и образовательные организации создают свои курсы, используя удобный интерфейс нашей платформы, управляют студентами, отслеживают прогресс и продают контент — всё в одном месте.

Почему выбирают PlatformXS?

Удобная система обучения

Интуитивный интерфейс для студентов и преподавателей. Создавайте структурированные курсы с видео, текстами и интерактивными заданиями.

Аналитика и отчеты

Детальная статистика прогресса обучения, вовлеченности студентов и эффективности курсов в режиме реального времени.

Мобильная адаптация

Полностью адаптивный дизайн. Ваши студенты могут учиться с любого устройства - компьютера, планшета или смартфона.

Безопасность данных

Надежная защита персональных данных и учебных материалов. Соответствие требованиям GDPR и российского законодательства.

Гибкая настройка

Настраивайте платформу под ваши потребности. Брендинг, интеграции, пользовательские функции и многое другое.

Основные возможности

Создание курсов

  • Загрузка видео, аудио и документов
  • Интерактивные тесты и задания
  • Структурирование по модулям и урокам
  • Предварительный просмотр материалов

Управление пользователями

  • Регистрация и авторизация студентов
  • Профили пользователей
  • Система ролей и разрешений
  • Групповое обучение

Аналитика

  • Трекинг прогресса обучения
  • Статистика продаж
  • Отчеты по вовлеченности
  • Экспорт данных

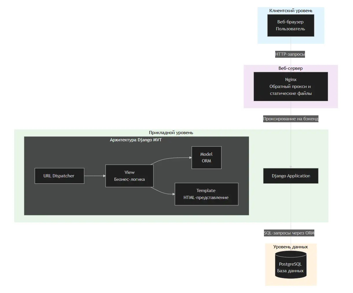
Архитектурная схема

Архитектурная схема

Готовы начать?

Присоединяйтесь к преподавателям, которые уже используют PlatformXS для создания и продажи своих курсов.